26+ Character Evidence Flowchart

And Ive been chasing after dreamers in the clouds. Built by Douglas Aircraft Company during World War II the Invader also saw service during several major Cold War conflicts.


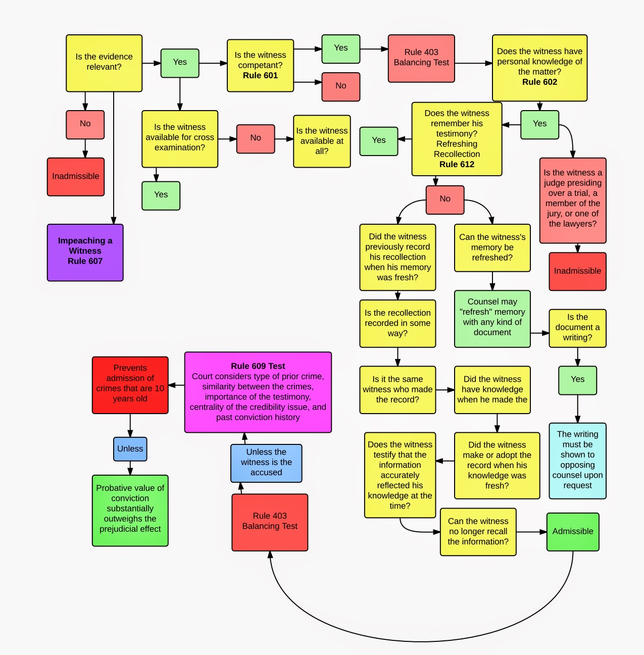
Character Evidence Flow Chart Docx Character Evidence Generally Admissable Examples Negligent Entrustment Child Custody Defamation Can Use Course Hero

It can be speculated he is a member of đť‘–s Team.

. 26 is a telephone number specifically the number of ways of connecting 5 points with pairwise connections. Nominally eastwest as indicated by its even number I-26 runs from the junction of US. Paramores official audio for 26 from After Laughter - available now on Fueled By Ramen.

A range of guns could be fitted to produce a formidable ground-attack aircraft. The portion from Mars Hill North Carolina east to I-240 in Asheville North Carolina has signs indicating FUTURE I-26 because the highway does not yet meet all of the Interstate. Route 11W and US 23 in Kingsport Tennessee generally southeastward to US 17 in Charleston South Carolina.

One of the years 26 BC AD 26 1926 2026. 26 is the twenty-sixth character to appear in the Number Lore series as he first debuted in Number Lore 26. Originally categorised as indie rock 26 has since employed a variety of guest artists and choirs to produce a sound that is unique to the band.

Service between Downtown Cleveland and the Crocker Park. 26 band an Australian alternative rock group Twenty Six a song by Karma to Burn from the album Wild Wonderful Purgatory 1999 26 a 2014 song by Catfish and the Bottlemen from The Balcony. Get it at - httpsmarturlitafterlaughterSubscribe for more o.

Everything was fine until you came around. 26 is an Australian musical outfit founded in 2004 by friends Nick ODonnell and Drew Fellows who later recruited Ross Duckworth and Iain Wilson. 26 number the natural number following 25 and preceding 27.

West of Westgate Transit Center 26 will serve Center Ridge Rd. 26 - the cardinal number that is the sum of twenty-five and one. Detroit Greater Cleveland Regional Transit Authority.

Interstate 26 is a main route of the Interstate Highway System in the Southeastern United States. Appearance 26 is a Red Ghostly twenty-six based of H from Alphabet Lore. Cardinal - being or denoting a numerical quantity but not order.

26 - being six more than twenty. A limited number of highly modified United States Air Force aircraft served in Southeast Asia until 1969. After all wasnt I the one who.

There are 26 sporadic groups. It was a fast aircraft capable of carrying a large bomb load. Coverage 26 debuts in his titular episode which is released.

Verse 1 Man you really know how to get someone down. The Douglas A-26 Invader is an American twin-engined light bomber and ground attack aircraft. 26 may refer to.

And 26A will serve Detroit Rd. Large integer - an integer equal to or greater than ten. He is voiced by GarrettGuy.

The 26-dimensional Lorentzian unimodular lattice II 251 plays a significant role in sphere packing problems and the.


Character Evidence Flow Chart Docx Character Evidence Generally Admissable Examples Negligent Entrustment Child Custody Defamation Can Use Course Hero


Character Evidence Flowchart 1 Is A Character Or Character Trait An Essential Element Of A Studocu


Divergence Triton Station


Girl Named Fiddy Evidence Flow Charts


Law School Life Studying Law Law School Inspiration


Updated Evidence Flow Chart Relevance Privlgs Jud Notice Hearsay Character R Lawschool


Girl Named Fiddy Evidence Flow Charts


Character Evidence Flow Chart Docx Character Evidence Generally Admissable Examples Negligent Entrustment Child Custody Defamation Can Use Course Hero


Free 10 Witness Statement Form Samples In Pdf Ms Word


Free 19 Witness Letter Templates In Pdf Ms Word


Girl Named Fiddy Evidence Flow Charts


Flowchart Of Rules For The Admissibility Of Evidence


Pdf Flowchart Of Rules For The Admissibility Of Evidence Res Gestae I Robbie Peschel Academia Edu


Girl Named Fiddy Evidence Flow Charts


Character Evidence Chart Pdf Evidence Law Government


Girl Named Fiddy Evidence Flow Charts


Character Evidence Flow Chart Docx Character Evidence Generally Admissable Examples Negligent Entrustment Child Custody Defamation Can Use Course Hero

Iklan Atas Artikel

Iklan Tengah Artikel 1

Iklan Tengah Artikel 2

Iklan Bawah Artikel